navigationGo.pngQuick Navigation
allprojects32.pngAll projects
hardware32.pngHardware
links32.pngLinks

favoriteStar32.pngTop projects
Alan numitron clock
Clapclap 2313/1386
SNES Pi Webserver
USB Volume/USB toys
Smokey amp
Laser cutter
WordClock
ardReveil v3
SNES Arcade cabinet
Game boy projects
cameleon
Home Presence Detector

github32.pngGitHub
AlanFromJapan

navigationMail.pngContact me

alanfjmail.png
3flags.pngWho's Alan?


Akizukidenshi
Elec-lab
Rand Nerd Tut
EEVblog
SpritesMods
AvrFreaks
Gameboy Dev
FLOZz' blog
Switch-science
Sparkfun
Suzusho
Datasheet Lib
Reddit Elec
Ermicro
Carnet du maker (fr)

Arduino and a button

Last update: Tue Feb 17 20:52:01 2026
kalshagar - Arduino and a button
Various notes about buttons, switches, etc...

Buttons 101

  • Debouncing : you have to debounce buttons. The spring inside will bump many times, or just even the time you press while scanned thousands of time per second by your program will read multiple inputs. Usually just read every n millisec is enough.
  • Floating : if a pin is not connected to anything because switch is opened, the input is floating and picking whatever magnetic perturabations arround. You have to do a pull-up or pull-down.

Multiple buttons on 1 analog pin

button_analog.png
This is one of the multiple possible circuit. This one is pulled-down, can read without ambiguity maybe until 5 buttons, but can't read multiple press at the same time.

Receipe for n buttons:
  • n resistors of value R (R <= 1 kOhm)
  • n momentary buttons

The "Rbottom" (on the graph) one is a pull down.
For n == 3:
Button pressed
Reading
Comment
None
0 V
Pulldown
Top
Vcc
Because direclt linked to 5v, but the bottom resistor limits the current to a very low value
Middle
Vcc /2
V = Vcc * Rbottom / (Rtop %20 Rbottom) = Vcc * R / 2R = Vcc/2
Bottom
Vcc /3
V = Vcc * Rbottom / (Rtop %20 Rmiddle %20 Rbottom) = Vcc * R / 3R = Vcc/3

One can find an interresting variant here : http://rayshobby.net/blog/?p=16

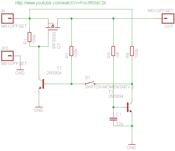
Push-on push-off latching switch

Turn on/off with one push button only !
EEVblogLatchPowerSwitch.png
EEVblog Dave crazy bloke's version http://www.youtube.com/watch?v=Foc9R0dC2iI
All content on this site is shared under the MIT licence (do what u want, don't sue me, hat tip appreciated)
electrogeek.tokyo ~ Formerly known as Kalshagar.wikispaces.com and electrogeek.cc (AlanFromJapan [2009 - 2026])