navigationGo.pngQuick Navigation
allprojects32.pngAll projects
hardware32.pngHardware
links32.pngLinks

favoriteStar32.pngTop projects
Alan numitron clock
Clapclap 2313/1386
SNES Pi Webserver
USB Volume/USB toys
Smokey amp
Laser cutter
WordClock
ardReveil v3
SNES Arcade cabinet
Game boy projects
cameleon
Home Presence Detector

github32.pngGitHub
AlanFromJapan

navigationMail.pngContact me

alanfjmail.png
3flags.pngWho's Alan?


Akizukidenshi
Elec-lab
Rand Nerd Tut
EEVblog
SpritesMods
AvrFreaks
Gameboy Dev
FLOZz' blog
Switch-science
Sparkfun
Suzusho
Datasheet Lib
Reddit Elec
Ermicro
Carnet du maker (fr)

ir-remote-cloner

Last update: Tue Feb 17 20:52:02 2026
I always wanted to backup my old IR remotes. I have old (25+ years) air conditionner units at home, and 2 remotes died on me already. Before I end up without any replacement second hand, let's do a simple project to address that. And also the cheap remotes of some devices (like my TV monitor for instance).

Presentation

Principle

  • With the python app: scan your old IR remotes, save the codes in a small sqlite DB
  • Generate the arduino code automatically to clone your remote
  • Make your own remote clone
  • Points of interrest

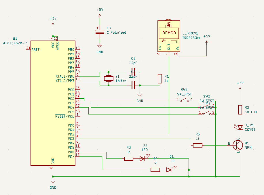
  • Parts should be quite interchangeable. Aim at 940nm for the IR Led for remote usual range.
  • Use a transistor (NPN - sink side) to drive the IR LED for max out the power. Choose the resistors as per your LED spec.
  • Points of frustration

  • It's using an arduino (or just an ATmega) because it uses the IRremote arduino library. It's a complete waste of power to use such a big chip for that. One day maybe I'll rewrite it with an ATtiny...
  • The IR Receiver model I use (PL-IRM2121-A538 that I bought a decade or more ago) marked "10T6327" is a greedy m*********er and needs 50mA to work (100ohm resistor R1) though the datasheet says "max 2.5 mA". If you put R1 = 1k then it will receive but can't decode and the program interprets it as garbage. So my protoboard has some artistic pigibacking (but it's their charm, isn't it?)
  • Implementation

    Bill of materials

    Schematics

    👉 Kicad model in my repo


    Original handwritten

    Kicad version

    Source code

    👉 Source code (arduino and python) on my repo

    Pictures


    Prototype version for arduino

    Links

    Helpful sources

    Inspiration

    All content on this site is shared under the MIT licence (do what u want, don't sue me, hat tip appreciated)
    electrogeek.tokyo ~ Formerly known as Kalshagar.wikispaces.com and electrogeek.cc (AlanFromJapan [2009 - 2026])